Retail Wealth App

One app experience that integrates Retail & Wealth online capabilities into a single app

Product Requirements

what | why | who

  • Our approach to solving the problem

    1. Embedding crucial pieces of the Wealth(SEI) App into the Retail App.

    2. Wireframing and validating the one-app experience

  • Purpose of the product & project

    1. To improve the wealth of client experience as they view their investments and conduct their everyday banking.

    2. To ensure our overall offering and digital platform are superior and different from the competition

    3. To build relevant platform features.

    4. To create a platform that is inclusive of ‘Next Gen’ as well as an existing older demographic

  • Short-term goals and Long term goals for the project & business.

    1. Drive client satisfaction

    2. Increasing client loyalty

    3. Acquiring new clients/switching over clients from competitors

    4. Improving User Experience

  • What is the persona’s demographic, behaviour, attitude, needs/challenges, goals, and how can we help?

    1. Demographics

    2. Attitude

    3. Needs / challenges

    4. Behaviors

    5. Goals

Design Question

How might we provide an integrated app experience for US Wealth clients so that they can conduct their everyday banking needs and view their investments in a seamless and efficient way?

Project Timeline

Ideal State

MVP

User Persona

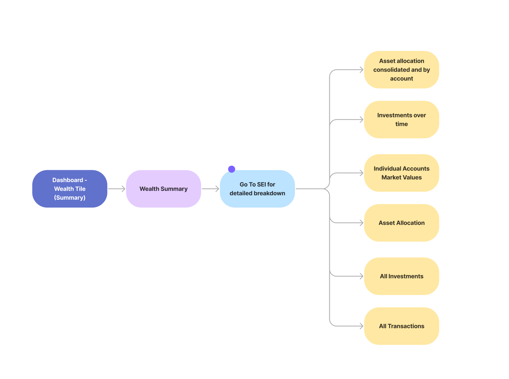
User Flow

Current State Mobile Screens

Accessibility Considerations

Mobile Screens and Virtual Assistant

Previous
Previous

ArriveCan

Next
Next

Brand TLD